校园
视频
图片
中央美术学院(英文名称:Central Academy of Fine Arts)是中华人民共和国教育部批准的具有高等学历教育招生资格的公办普通高等学校。
中央美术学院的前身是国立北平艺术专科学校,可以追溯至1918年著名教育家蔡元培先生倡导成立的国立北京美术学校。这是中国历史上第一所国立美术教育学府,也是中国现代美术教育的开端。
学校历经百余年的发展,建立了完善的具有鲜明中国特色的现代美术教育体系,具有学士、硕士、博士学位授予权,并设有博士后科研流动站。现有望京校区(北京市朝阳区花家地南街8号)、燕郊校区(河北省三河市燕郊经济开发区燕顺路177号)、上海校区(上海市浦东新区临港新城环湖南二路1099号)开展本科教学。
一、校考专业招生计划
中央美术学院根据办学宗旨、学科专业建设重点以及教学资源等综合因素,科学、合理拟定2024年本科招生校考专业招生计划,面向全国招收全日制本科生。最终招生计划以教育部下达的计划数为准。

二、校考报名
(一)符合以下条件者,可以报考
⒈遵守中华人民共和国宪法和法律;
⒉具有高级中等教育学校毕业或同等学力;
⒊身心健康,符合教育部、卫生部、中国残疾人联合会颁发的《普通高等学校招生体检工作指导意见》体检要求及我校专业学习的要求,非色盲(书法学专业除外);
⒋部队现役军人经部队相关部门批准后可以报考;
⒌报考我校校考专业的考生须按艺术类报名参加高考。
(二)属下列情形之一者,不得报考
⒈具有普通高等学历教育资格的高校在校生,或已被普通高校录取并保留入学资格的学生;
⒉高级中等教育学校非应届毕业的在校生;
⒊在高级中等教育阶段非应届毕业年份以弄虚作假手段报名并违规参加普通高校招生考试(包括全国统考、省级统考和高校单独组织的招生考试,以下简称高考)的应届毕业生;
⒋因违反国家教育考试规定,被给予暂停参加高考处理且在停考期内的人员;
⒌因触犯刑法已被有关部门采取强制措施或正在服刑者,其中,未成年人按相关法律规定执行;
⒍在我校专业考试中作弊且停考期未满三年者。
(三)报名时间
2024年1月9日9:00-2024年1月12日12:00
(四)报名要求
⒈通过【央美招生】微信公众号进行报名。具体报名要求详见《中央美术学院2024年本科招生校考报名须知》。
⒉美术学、美术学(中外合作办学)专业可以兼报,其他专业间不得兼报。
(五)报考费
人民币160元/人。
(六)注意事项
⒈按照教育部2024年特殊类型招生工作要求,报考我校校考专业的考生须按《中央美术学院2024年本科招生专业省统考科类对应要求》参加省统考。考生在取得对应省统考成绩合格(区分本专科合格省市须达本科合格)基础上参加校考。
⒉考生应严格遵守诚信考试原则,真实、准确填写报考信息,并认真核对,报考信息一经确认,不可更改。网上缴费成功后,即启动考务组织程序、安排考试资源,无论是否参加考试,报考费均不予退还。
三、专业考试
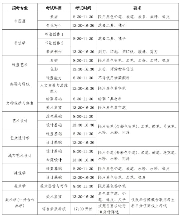
中国画、书法学、造型艺术、实验与科技、文物保护与修复、艺术设计、艺术设计学、城市艺术设计专业考试分为线上考试和现场考试。线上考试评定成绩仅分为合格或不合格。线上考试成绩合格的考生方可参加现场考试。
美术学(中外合作办学)专业仅组织线上考试,《美术鉴赏》按百分制评定成绩、《综合素质考核》按五十分制评定成绩。
建筑学、美术学专业报名考生直接参加现场考试。
(一)线上考试
考试日期:2024年1月17日。线上考试用纸由考生在考前自行准备,纸张规格尺寸±0.5cm内均属正常范围。

(二)现场考试
考试日期:2024年2月24日,考场安排于现场考试前另行通知,各科目按百分制评定成绩。

(三)禁止事项
所有专业考试禁止使用油画颜料,禁止使用各种图文数字模板模具;现场考试禁止使用需外接电源的绘画辅助工具及设备。
(四)其他
⒈准考证打印渠道:通过【央美招生】微信公众号进行下载,自行打印纸质准考证。
(1)线上考试准考证打印时间:2024年1月15日9:00-2024年1月17日13:00
(2)现场考试准考证打印时间另行通知。
⒉成绩查询渠道:通过【央美招生】微信公众号进行查询。
⒊合格线公布渠道:中央美术学院官网。
⒋校考合格人数原则上不超过校考专业该年度招生计划数的4倍。
⒌相应科类省级统考成绩未达到本科合格线者,我校专业考试成绩无效。
⒍关于校考考试的未尽事宜或因其它原因可能导致的调整变更,将及时在中央美术学院官网发布相关公告,请广大考生密切关注。
四、志愿填报
(一)我校专业考试成绩合格的考生均须参加高考,方可填报校考合格专业志愿。
(二)考生填报志愿时,只能填报校考合格专业。我校不采用志愿表中“是否服从调剂”栏信息。
(三)未参加我校专业考试、专业考试成绩不合格或相应科类省级统考成绩不合格的考生,不可填报我校校考专业志愿。
(四)美术学与美术学(中外合作办学)专业校考成绩同时合格的考生可填报以上两个专业志愿,录取时遵循志愿优先原则。
(五)工业设计、城市设计、艺术史论、艺术史论(中外合作办学)、艺术管理、艺术管理(中外合作办学)、艺术教育、文化产业管理专业无省统考要求,不组织校考,安排在普通类专业相应批次进行招生录取。具体分省计划以计划投放省市公布的招生专业目录为准。
(六)志愿填报涉及院校或专业代码等相关信息须咨询各省级招生考试机构。
五、录取
(一)考生高考注意事项
⒈考生须认真填写高考体检表中的每一项信息,特别是“既往病史”一栏。我校在新生入学资格审查时,如发现考生提供虚假的高考体检信息,或发现考生隐瞒病史,将按照教育部有关规定取消入学资格。
⒉高考外语为非英语语种的考生可报考我校,但我校本科阶段仅开设大学英语课程,非英语语种考生考入我校后,须在本科阶段完成英语课程学习。
(二)录取批次
校考专业面向全国招生,无分省计划,艺术类文、理科考生兼招,改革省份不限选考科目,在艺术类提前批进行录取。
(三)提前批录取原则
考生相应科类省级统考成绩合格,校考成绩合格,相关专业高考文化课成绩达到我校要求,依据考生志愿按照校考成绩从高到低择优录取。
⒈文化课分数要求
(1)中国画、书法学、造型艺术、实验与科技、文物保护与修复、艺术设计、城市艺术设计专业考生文化课成绩不低于生源省市普通类专业本科(文/理)批次录取控制分数线。
(2)建筑学、美术学、艺术设计学专业录取文化课分数线不低于生源省市普通本科(文/理)一批录取控制分数线或特殊类型招生录取控制分数线。
(3)美术学(中外合作办学)专业录取文化课分数线不低于生源省市普通本科(文/理)一批录取控制分数线或特殊类型招生录取控制分数线的95%且不低于生源省市普通类专业本科(文/理)批次录取控制分数线。
⒉录取办法
校考合格生源中,考生文化课成绩达到我校各专业文化课录取控制分数线要求,依据校考成绩排序录取。校考成绩并列且招生计划不足时,按文化课相对成绩排序录取,文化课相对成绩并列时,则依次比较语文、数学、外语成绩,单科高者优先。
⒊文化课相对成绩计算公式(四舍五入保留至小数点后三位)

高考综合改革省市的考生文化课相对成绩使用特殊类型招生录取控制分数线进行计算。海南省考生文化课成绩使用标准分。
若有省市招生政策调整,则考生的文化课相对成绩将按照生源省市的招生办法、统一标准进行折算,具体折算办法由学校本着择优录取且对同一生源地全体考生公平公正的原则确定。
(四)录取有关情况说明
⒈我校在进行校考专业录取时所使用的考生高考文化课成绩为无政策加分成绩。
⒉我校校考专业在录取时原则上只录取院校第一志愿考生。
六、新疆少数民族协作计划招生
(一)新疆少数民族协作计划考生报考要求
为了支援新疆地区少数民族美术设计人才培养,2024年我校艺术设计专业面向新疆本区内少数民族考生招收本科生。新疆少数民族协作计划限单列类(选考外语)考生报考,学生毕业后回新疆工作。
(二)报名及考试方式
考生高考报名及志愿填报等参照新疆普通高等学校招生相关规定。专业考试报名、考试方式及录取同统招考生。
七、华侨港澳台招生
(一)华侨港澳台联招考生报考要求
华侨港澳台联招考生须符合《2024年中华人民共和国普通高等学校联合招收华侨港澳台学生简章》规定的条件,并报名参加我校专业考试。招生计划以教育部下达计划数为准。
专业考试合格的考生根据全国联招文化成绩排序录取,全国联招录取分数线不低于全国联招本科批次普通类院校(专业)录取控制分数线。美术学与美术学(中外合作办学)专业校考成绩同时合格的考生可填报以上两个专业志愿,录取时遵循志愿优先原则。
(二)香港中学文凭考试学生报考要求
中国画、书法学、造型艺术、实验与科技、文物保护与修复、艺术设计、城市艺术设计、建筑学专业面向香港中学文凭考试学生招收本科生。
香港中学文凭考试学生须符合《2024年内地高校招收香港中学文凭考试学生办法》规定的条件,并报名参加我校专业考试,招生计划以教育部下达计划数为准。
专业考试成绩合格且香港中学文凭考试四门核心科目成绩不低于3,3,2,A。
(三)报名及考试方式
华侨港澳台联招考生、香港中学文凭考试学生报名要求同大陆考生,报名考生直接参加2024年2月24日的现场考试。报考美术学(中外合作办学)专业的考生考试科目同该专业大陆考生线上考试科目,报考其他专业考生考试科目同对应专业大陆考生现场考试科目。
八、违规处理
(一)在我校专业考试中发现考生有作弊行为,按作弊处理,并通报省级招生教育考试机构,且三年不得报考我校。
(二)在我校招生报名、考试、录取等环节发现考生有违规行为,按照国家教育考试有关规定取消其相应的报考资格、录取资格直至入学资格,涉嫌犯罪的,依法移送司法机关处理。
九、奖励待遇
我校实行奖学金制,设综合类、专项类、教学类、院系独立类等多类奖学金,奖励品学兼优的学生。本科学生享受国家规定的医疗待遇。
十、学费标准
我校按照教育部有关规定及北京市和上海市物价局核定标准收取学费。
(一)人文学院、艺术管理与教育学院学费标准:8000元/学年。
(二)(中法)艺术与设计管理学院国内学费标准:45000元/学年;第三学年需缴纳中、法双方学费,法方学费按法方学校收费标准缴纳。
(三)其他院系学费标准:15000元/学年。
十一、其他
(一)新生入学后,我校将按照教育部相关规定及《中央美术学院新生入学复查实施办法》对其进行全面复查,凡复查不合格、不符合录取条件者取消学籍,退回生源所在地。
(二)我校不举办任何形式的考前辅导班,不委托任何中介机构或个人进行招生录取工作,未在任何省市、任何中学建立生源或生源培训基地。不收取国家规定外的任何费用。任何中介机构或个人未经我校授权以我校名义进行招生宣传的,我校保留依法追究其责任的权利。
(三)凡参与我校2024年本科招生校考报名者,均视为已阅读了《中央美术学院2024年本科校考专业招生简章》并充分理解及认可本简章中所述的各项要求、考试方式、录取原则等有关规定。
(四)本简章自公布之日起施行,由中央美术学院招生处负责解释。如遇国家法律、法规、规章和上级有关政策变化,以变化后的政策为准。
(五)《中央美术学院2024年本科招生章程》预计于2024年5月发布。普通批录取原则以《中央美术学院2024年本科招生章程》为准。
(六)中央美术学院招生工作接受学校纪检监察部门以及社会各界的监督。
(七)招生联系方式
中央美术学院官网:https://www.cafa.edu.cn
咨询电话:010-64771056/64771552
申诉电话:010-64771000
电子信箱:zsbgs@cafa.edu.cn
通讯地址:北京市朝阳区花家地南街8号
2024-01-09 08:34:49
中央美术学院(英文名称:Central Academy of Fine Arts)是中华人民共和国教育部批准的具有高等学历教育招生资格的公办普通高等学校。
中央美术学院的前身是国立北平艺术专科学校,可以追溯至1918年著名教育家蔡元培先生倡导成立的国立北京美术学校。这是中国历史上第一所国立美术教育学府,也是中国现代美术教育的开端。
学校历经百余年的发展,建立了完善的具有鲜明中国特色的现代美术教育体系,具有学士、硕士、博士学位授予权,并设有博士后科研流动站。现有望京校区(北京市朝阳区花家地南街8号)、燕郊校区(河北省三河市燕郊经济开发区燕顺路177号)、上海校区(上海市浦东新区临港新城环湖南二路1099号)开展本科教学。
一、校考专业招生计划
中央美术学院根据办学宗旨、学科专业建设重点以及教学资源等综合因素,科学、合理拟定2024年本科招生校考专业招生计划,面向全国招收全日制本科生。最终招生计划以教育部下达的计划数为准。

二、校考报名
(一)符合以下条件者,可以报考
⒈遵守中华人民共和国宪法和法律;
⒉具有高级中等教育学校毕业或同等学力;
⒊身心健康,符合教育部、卫生部、中国残疾人联合会颁发的《普通高等学校招生体检工作指导意见》体检要求及我校专业学习的要求,非色盲(书法学专业除外);
⒋部队现役军人经部队相关部门批准后可以报考;
⒌报考我校校考专业的考生须按艺术类报名参加高考。
(二)属下列情形之一者,不得报考
⒈具有普通高等学历教育资格的高校在校生,或已被普通高校录取并保留入学资格的学生;
⒉高级中等教育学校非应届毕业的在校生;
⒊在高级中等教育阶段非应届毕业年份以弄虚作假手段报名并违规参加普通高校招生考试(包括全国统考、省级统考和高校单独组织的招生考试,以下简称高考)的应届毕业生;
⒋因违反国家教育考试规定,被给予暂停参加高考处理且在停考期内的人员;
⒌因触犯刑法已被有关部门采取强制措施或正在服刑者,其中,未成年人按相关法律规定执行;
⒍在我校专业考试中作弊且停考期未满三年者。
(三)报名时间
2024年1月9日9:00-2024年1月12日12:00
(四)报名要求
⒈通过【央美招生】微信公众号进行报名。具体报名要求详见《中央美术学院2024年本科招生校考报名须知》。
⒉美术学、美术学(中外合作办学)专业可以兼报,其他专业间不得兼报。
(五)报考费
人民币160元/人。
(六)注意事项
⒈按照教育部2024年特殊类型招生工作要求,报考我校校考专业的考生须按《中央美术学院2024年本科招生专业省统考科类对应要求》参加省统考。考生在取得对应省统考成绩合格(区分本专科合格省市须达本科合格)基础上参加校考。
⒉考生应严格遵守诚信考试原则,真实、准确填写报考信息,并认真核对,报考信息一经确认,不可更改。网上缴费成功后,即启动考务组织程序、安排考试资源,无论是否参加考试,报考费均不予退还。
三、专业考试
中国画、书法学、造型艺术、实验与科技、文物保护与修复、艺术设计、艺术设计学、城市艺术设计专业考试分为线上考试和现场考试。线上考试评定成绩仅分为合格或不合格。线上考试成绩合格的考生方可参加现场考试。
美术学(中外合作办学)专业仅组织线上考试,《美术鉴赏》按百分制评定成绩、《综合素质考核》按五十分制评定成绩。
建筑学、美术学专业报名考生直接参加现场考试。
(一)线上考试
考试日期:2024年1月17日。线上考试用纸由考生在考前自行准备,纸张规格尺寸±0.5cm内均属正常范围。

(二)现场考试
考试日期:2024年2月24日,考场安排于现场考试前另行通知,各科目按百分制评定成绩。

(三)禁止事项
所有专业考试禁止使用油画颜料,禁止使用各种图文数字模板模具;现场考试禁止使用需外接电源的绘画辅助工具及设备。
(四)其他
⒈准考证打印渠道:通过【央美招生】微信公众号进行下载,自行打印纸质准考证。
(1)线上考试准考证打印时间:2024年1月15日9:00-2024年1月17日13:00
(2)现场考试准考证打印时间另行通知。
⒉成绩查询渠道:通过【央美招生】微信公众号进行查询。
⒊合格线公布渠道:中央美术学院官网。
⒋校考合格人数原则上不超过校考专业该年度招生计划数的4倍。
⒌相应科类省级统考成绩未达到本科合格线者,我校专业考试成绩无效。
⒍关于校考考试的未尽事宜或因其它原因可能导致的调整变更,将及时在中央美术学院官网发布相关公告,请广大考生密切关注。
四、志愿填报
(一)我校专业考试成绩合格的考生均须参加高考,方可填报校考合格专业志愿。
(二)考生填报志愿时,只能填报校考合格专业。我校不采用志愿表中“是否服从调剂”栏信息。
(三)未参加我校专业考试、专业考试成绩不合格或相应科类省级统考成绩不合格的考生,不可填报我校校考专业志愿。
(四)美术学与美术学(中外合作办学)专业校考成绩同时合格的考生可填报以上两个专业志愿,录取时遵循志愿优先原则。
(五)工业设计、城市设计、艺术史论、艺术史论(中外合作办学)、艺术管理、艺术管理(中外合作办学)、艺术教育、文化产业管理专业无省统考要求,不组织校考,安排在普通类专业相应批次进行招生录取。具体分省计划以计划投放省市公布的招生专业目录为准。
(六)志愿填报涉及院校或专业代码等相关信息须咨询各省级招生考试机构。
五、录取
(一)考生高考注意事项
⒈考生须认真填写高考体检表中的每一项信息,特别是“既往病史”一栏。我校在新生入学资格审查时,如发现考生提供虚假的高考体检信息,或发现考生隐瞒病史,将按照教育部有关规定取消入学资格。
⒉高考外语为非英语语种的考生可报考我校,但我校本科阶段仅开设大学英语课程,非英语语种考生考入我校后,须在本科阶段完成英语课程学习。
(二)录取批次
校考专业面向全国招生,无分省计划,艺术类文、理科考生兼招,改革省份不限选考科目,在艺术类提前批进行录取。
(三)提前批录取原则
考生相应科类省级统考成绩合格,校考成绩合格,相关专业高考文化课成绩达到我校要求,依据考生志愿按照校考成绩从高到低择优录取。
⒈文化课分数要求
(1)中国画、书法学、造型艺术、实验与科技、文物保护与修复、艺术设计、城市艺术设计专业考生文化课成绩不低于生源省市普通类专业本科(文/理)批次录取控制分数线。
(2)建筑学、美术学、艺术设计学专业录取文化课分数线不低于生源省市普通本科(文/理)一批录取控制分数线或特殊类型招生录取控制分数线。
(3)美术学(中外合作办学)专业录取文化课分数线不低于生源省市普通本科(文/理)一批录取控制分数线或特殊类型招生录取控制分数线的95%且不低于生源省市普通类专业本科(文/理)批次录取控制分数线。
⒉录取办法
校考合格生源中,考生文化课成绩达到我校各专业文化课录取控制分数线要求,依据校考成绩排序录取。校考成绩并列且招生计划不足时,按文化课相对成绩排序录取,文化课相对成绩并列时,则依次比较语文、数学、外语成绩,单科高者优先。
⒊文化课相对成绩计算公式(四舍五入保留至小数点后三位)

高考综合改革省市的考生文化课相对成绩使用特殊类型招生录取控制分数线进行计算。海南省考生文化课成绩使用标准分。
若有省市招生政策调整,则考生的文化课相对成绩将按照生源省市的招生办法、统一标准进行折算,具体折算办法由学校本着择优录取且对同一生源地全体考生公平公正的原则确定。
(四)录取有关情况说明
⒈我校在进行校考专业录取时所使用的考生高考文化课成绩为无政策加分成绩。
⒉我校校考专业在录取时原则上只录取院校第一志愿考生。
六、新疆少数民族协作计划招生
(一)新疆少数民族协作计划考生报考要求
为了支援新疆地区少数民族美术设计人才培养,2024年我校艺术设计专业面向新疆本区内少数民族考生招收本科生。新疆少数民族协作计划限单列类(选考外语)考生报考,学生毕业后回新疆工作。
(二)报名及考试方式
考生高考报名及志愿填报等参照新疆普通高等学校招生相关规定。专业考试报名、考试方式及录取同统招考生。
七、华侨港澳台招生
(一)华侨港澳台联招考生报考要求
华侨港澳台联招考生须符合《2024年中华人民共和国普通高等学校联合招收华侨港澳台学生简章》规定的条件,并报名参加我校专业考试。招生计划以教育部下达计划数为准。
专业考试合格的考生根据全国联招文化成绩排序录取,全国联招录取分数线不低于全国联招本科批次普通类院校(专业)录取控制分数线。美术学与美术学(中外合作办学)专业校考成绩同时合格的考生可填报以上两个专业志愿,录取时遵循志愿优先原则。
(二)香港中学文凭考试学生报考要求
中国画、书法学、造型艺术、实验与科技、文物保护与修复、艺术设计、城市艺术设计、建筑学专业面向香港中学文凭考试学生招收本科生。
香港中学文凭考试学生须符合《2024年内地高校招收香港中学文凭考试学生办法》规定的条件,并报名参加我校专业考试,招生计划以教育部下达计划数为准。
专业考试成绩合格且香港中学文凭考试四门核心科目成绩不低于3,3,2,A。
(三)报名及考试方式
华侨港澳台联招考生、香港中学文凭考试学生报名要求同大陆考生,报名考生直接参加2024年2月24日的现场考试。报考美术学(中外合作办学)专业的考生考试科目同该专业大陆考生线上考试科目,报考其他专业考生考试科目同对应专业大陆考生现场考试科目。
八、违规处理
(一)在我校专业考试中发现考生有作弊行为,按作弊处理,并通报省级招生教育考试机构,且三年不得报考我校。
(二)在我校招生报名、考试、录取等环节发现考生有违规行为,按照国家教育考试有关规定取消其相应的报考资格、录取资格直至入学资格,涉嫌犯罪的,依法移送司法机关处理。
九、奖励待遇
我校实行奖学金制,设综合类、专项类、教学类、院系独立类等多类奖学金,奖励品学兼优的学生。本科学生享受国家规定的医疗待遇。
十、学费标准
我校按照教育部有关规定及北京市和上海市物价局核定标准收取学费。
(一)人文学院、艺术管理与教育学院学费标准:8000元/学年。
(二)(中法)艺术与设计管理学院国内学费标准:45000元/学年;第三学年需缴纳中、法双方学费,法方学费按法方学校收费标准缴纳。
(三)其他院系学费标准:15000元/学年。
十一、其他
(一)新生入学后,我校将按照教育部相关规定及《中央美术学院新生入学复查实施办法》对其进行全面复查,凡复查不合格、不符合录取条件者取消学籍,退回生源所在地。
(二)我校不举办任何形式的考前辅导班,不委托任何中介机构或个人进行招生录取工作,未在任何省市、任何中学建立生源或生源培训基地。不收取国家规定外的任何费用。任何中介机构或个人未经我校授权以我校名义进行招生宣传的,我校保留依法追究其责任的权利。
(三)凡参与我校2024年本科招生校考报名者,均视为已阅读了《中央美术学院2024年本科校考专业招生简章》并充分理解及认可本简章中所述的各项要求、考试方式、录取原则等有关规定。
(四)本简章自公布之日起施行,由中央美术学院招生处负责解释。如遇国家法律、法规、规章和上级有关政策变化,以变化后的政策为准。
(五)《中央美术学院2024年本科招生章程》预计于2024年5月发布。普通批录取原则以《中央美术学院2024年本科招生章程》为准。
(六)中央美术学院招生工作接受学校纪检监察部门以及社会各界的监督。
(七)招生联系方式
中央美术学院官网:https://www.cafa.edu.cn
咨询电话:010-64771056/64771552
申诉电话:010-64771000
电子信箱:zsbgs@cafa.edu.cn
通讯地址:北京市朝阳区花家地南街8号